Повышение эффективности компании при совершенствовании процессов управления
Повышение конкурентоспособности требует поиска новых способов повышения эффективности компании. Традиционные способы повышения эффективности касаются совершенствования и автоматизации операционных процессов. Но имеется еще одно направление в деятельности компаний, которое практически еще не освоено и где имеется большой потенциал в повышении эффективности их деятельности – это процессы управления.
Почему на процессы управления практически никто не обращает внимание?
Основная причина в том, что имеющаяся теоретическая база по управлению и отсутствие простой и понятной всем методологии не позволяет использовать ее на практике. На основании нового подхода к процессу управлению в организации, разработанной методологии и методики по описанию процессов управления можно значительно повысить эффективность деятельности любой компании на основании использования современных информационных технологий. А так, как процессы управления неразрывно связаны с операционными процессами, то совершенствование процессов управления дает синергетический эффект на результаты деятельности всей компании.
Представленные далее примеры отражают отдельные блоки задач (описание процессов управления «как есть» и результаты после их совершенствования «как может быть»), которые можно объединить в единую технологическую цепочку. Более полную информацию по описанию процессов управления по представленным в настоящей статье примерам можно найти в моих статьях в ВК и в Дзен.
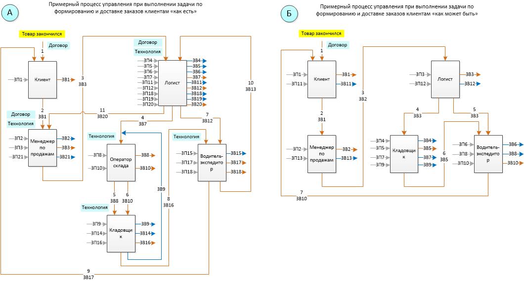
Примерный алгоритм работы с заказами клиентов в торговой компании указан на Рис. 1.
Рис. 1
Пример 1. Задача по работе с заказами в торговой компании при их доставке собственными автомобилями.
Рассмотрим блок 1 и 2 (см. Рис. 1). На основании полученных после описания процессов управления данных были выявлен функционал, который можно реализовать в специальной программе. Таким образом, появляется возможность снизить нагрузку на некоторых участников, которые участвуют в выполнении этой задачи и значительно сократить время выполнения ими своих задач (см. Рис. 2).
Рис. 2
На Рис. 2 представлены схемы, которые были составлены после описания процессов управления «как есть» и «как может быть» после внедрения специальной программы «Работа с заказами», где выполняется часть задач участников. При этом получаем следующий результат:
• Менеджер по закупкам выполняет свою работу за 0,5 часа вместо 1 часа.
• Логист выполняет свою работу за 0,5 часа вместо 2 часов.
• Отпала необходимость в операторе склада.
• Кладовщики для сбора заказов имеют 13 часов вместо 10 часов.
• Обработка и обмен данными между участниками осуществляется в режиме реального времени.
На Рис. 2 представлены схемы, которые были составлены после описания процессов управления «как есть» и «как может быть» после внедрения специальной программы «Работа с заказами», где выполняется часть задач участников. При этом получаем следующий результат:
• Менеджер по закупкам выполняет свою работу за 0,5 часа вместо 1 часа.
• Логист выполняет свою работу за 0,5 часа вместо 2 часов.
• Отпала необходимость в операторе склада.
• Кладовщики для сбора заказов имеют 13 часов вместо 10 часов.
• Обработка и обмен данными между участниками осуществляется в режиме реального времени.
Пример 2. Работа с заявками на перевозку заказов сторонним перевозчиком.
Рассмотрим следующий блок 3 (см. Рис. 1), где доставка заказов осуществляется сторонними перевозчиками, а работа с заявками на перевозку заказов осуществляется операторами, которые вручную заполняли журналы с заявками на выделение транспортных средств сторонними перевозчиками и их согласование с диспетчерами перевозчиков.
На основании полученных после описания процессов управления данных были выявлены места, которые можно реализовать в специальной программе по работе с заявками. Таким образом, появляется возможность автоматизировать работу с заявками в торговой компании, распространив ее действие и на транспортные компании (см. Рис. 3).
На основании полученных после описания процессов управления данных были выявлены места, которые можно реализовать в специальной программе по работе с заявками. Таким образом, появляется возможность автоматизировать работу с заявками в торговой компании, распространив ее действие и на транспортные компании (см. Рис. 3).
Рис. 3
На Рис. 3 представлены схемы, которые были составлены после описания процессов управления «как есть» и «как может быть» после внедрения специальной программы по работе с заявками на доставку заказов. При этом получаем следующий результат:
• Вместо двух логистов, который формирует заявки на доставку заказов сторонними перевозчиками, остался один логист.
• Отпала необходимость в операторах, которые регистрировали и направляли заявки диспетчерам сторонних перевозчиков.
• Диспетчера сторонних перевозчиков начали работать в программе торговой компании в части выделения транспортных средств для доставки заказов клиентам, что позволяет решать все вопросы в режиме реального времени.
• Вместо двух логистов, который формирует заявки на доставку заказов сторонними перевозчиками, остался один логист.
• Отпала необходимость в операторах, которые регистрировали и направляли заявки диспетчерам сторонних перевозчиков.
• Диспетчера сторонних перевозчиков начали работать в программе торговой компании в части выделения транспортных средств для доставки заказов клиентам, что позволяет решать все вопросы в режиме реального времени.
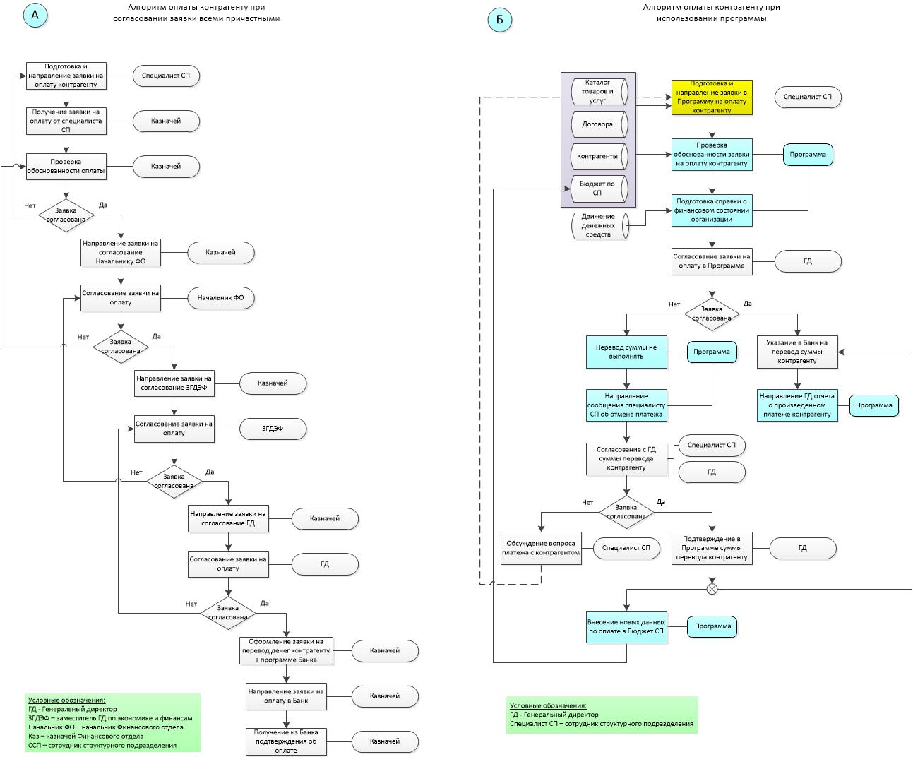
Пример 3. Осуществление расчетов с контрагентами.
Теперь рассмотрим блок 4 (см. Рис. 1), где осуществляются расчеты торговой компании с контрагентами. Это касается не только расчётов с перевозчиками, но и ведение расчетов с другими контрагентами.
На Рис. 4 приведены алгоритмы оплаты контрагенту денежного вознаграждения за оказанные услуги или проведение регулярных платежей в соответствии с финансовым планом, утвержденным на один год с разбивкой по месяцам по каждому подразделению.
На Рис. 4 приведены алгоритмы оплаты контрагенту денежного вознаграждения за оказанные услуги или проведение регулярных платежей в соответствии с финансовым планом, утвержденным на один год с разбивкой по месяцам по каждому подразделению.
Рис. 4
На Рис. 4 Б для наглядности выделены задачи, которые могут выполняться в программе «Расчеты с контрагентами». После изучения алгоритмов выполнения задачи «Расчеты с контрагентами» были описаны соответствующие процессы управления (см. Рис. 5).
Рис. 5
На Рис. 5 видно, что после проведения аудита процессов управления при выполнении задачи «Расчеты с контрагентами» были выявлены места, которые можно реализовать в специальной программе (см. Рис. 4). При этом получили следующий результат:
• Данную задачу по согласованию заявки на оплату контрагенту в большинстве случаев можно решать без привлечения специалистов и руководителей Финансового блока.
• Возможно ручное выполнение задач при работе с отдельными заявками на оплату контрагенту в случаях, когда требуется их внимательная проработка и обсуждение.
Какие результаты можно получить при применении методики по описанию процессов управления при решении различных задач?
После описания процессов управления «как есть» по конкретной задаче определяются:
- задачи, которые выполняются участниками;
- чем руководствуются участники при выполнении задач;
- какая информация в каком виде от кого и кому передается,
- что с этой информацией делают участники,
- какие средства используются для передачи и работы с информацией.
Процесс управления – это в первую очередь работа с информацией (осуществление обмена, обработка и анализ). Поэтому полученная в результате описания процессов управления данные позволяют:
1) Определить, кто участвует в выполнении задачи и как осуществляется взаимодействие между участниками.
2) Определить, какие инструменты управления использовались при решении задач.
3) Определить, какие ресурсы задействованы для решения задач.
4) Выявить задачи, которые можно выполнять без участия сотрудников, т.е. в рамках программы.
5) Осуществить перераспределение задач между программой и участниками, что позволяет значительно снизить нагрузку на участников, т.е. сократить время, затрачиваемое ими на выполнении задач.
6) Добавить участникам процесса управления другие задачи или подумать над оптимизацией числа сотрудников, выполняющих задачи.
7) Вести обмен информацией между участниками компании и сотрудниками контрагентов в режиме реального времени.
8) В некоторых случаях это позволяет увеличить объем работы у сотрудников, выполняющих операции без увеличения числа сотрудников за счет сокращения времени на решение задач другими участниками.
9) Перевести всю работу с данными и документами в электронный вид.
10) Повысить координацию работы с контрагентами и партнерами путем привлечения их в работе в программе в части их касающейся, что может существенно повысить эффективность взаимодействия между компаниями и на результаты их деятельности.
• Данную задачу по согласованию заявки на оплату контрагенту в большинстве случаев можно решать без привлечения специалистов и руководителей Финансового блока.
• Возможно ручное выполнение задач при работе с отдельными заявками на оплату контрагенту в случаях, когда требуется их внимательная проработка и обсуждение.
Какие результаты можно получить при применении методики по описанию процессов управления при решении различных задач?
После описания процессов управления «как есть» по конкретной задаче определяются:
- задачи, которые выполняются участниками;
- чем руководствуются участники при выполнении задач;
- какая информация в каком виде от кого и кому передается,
- что с этой информацией делают участники,
- какие средства используются для передачи и работы с информацией.
Процесс управления – это в первую очередь работа с информацией (осуществление обмена, обработка и анализ). Поэтому полученная в результате описания процессов управления данные позволяют:
1) Определить, кто участвует в выполнении задачи и как осуществляется взаимодействие между участниками.
2) Определить, какие инструменты управления использовались при решении задач.
3) Определить, какие ресурсы задействованы для решения задач.
4) Выявить задачи, которые можно выполнять без участия сотрудников, т.е. в рамках программы.
5) Осуществить перераспределение задач между программой и участниками, что позволяет значительно снизить нагрузку на участников, т.е. сократить время, затрачиваемое ими на выполнении задач.
6) Добавить участникам процесса управления другие задачи или подумать над оптимизацией числа сотрудников, выполняющих задачи.
7) Вести обмен информацией между участниками компании и сотрудниками контрагентов в режиме реального времени.
8) В некоторых случаях это позволяет увеличить объем работы у сотрудников, выполняющих операции без увеличения числа сотрудников за счет сокращения времени на решение задач другими участниками.
9) Перевести всю работу с данными и документами в электронный вид.
10) Повысить координацию работы с контрагентами и партнерами путем привлечения их в работе в программе в части их касающейся, что может существенно повысить эффективность взаимодействия между компаниями и на результаты их деятельности.
Почему такой подход позволяет добиться лучших результатов в повышении эффективности деятельности компании, чем существующие подходы?
Многие компании, используя современные информационные технологии, не применяют системный подход при разработке и внедрению программных продуктов, а действуют выборочно в зависимости от понимания ими важности того или иного направления в их деятельности. Предлагаемый подход позволяет системно изучить и выявить потребности в совершенствовании работы с информационными потоками в рамках всей компании и на основании полученных результатов планировать целенаправленное совершенствование процессов управления путем создания программ (-мы), позволяющих значительно повысить качество работы с информацией на всех участках работы и таким образом существенно снизить нагрузку на сотрудников, что позволяет:
- сократить время выполнения сотрудниками, работающими с информацией, задач;
- снизить расходы на персонал;
- повысить эффективность их работы;
- повысить эффективность выполнения операционных операций, которые зависимы или связаны с временем обработки и передачи информации;
- повысить взаимодействие между сотрудниками компании;
- повысить взаимодействие с контрагентами путем привлечения их к совместной работе в единой программе;
- повысить эффективность деятельность всей компании.
Это очень актуально сегодня. В чате ТГ «Новое в менеджменте. Высшая школа бизнеса НИУ ВШЭ» 06 февраля был опубликован пост «Руководители сокращают расходы».
Приведем некоторые выдержи из него:
Как показал недавний опрос (https://www.bcg.com/publications/2025/cost-efficiencies-remain-an-executive-priority-in-2025) 570 руководителей высшего звена, проведенный компанией BCG, главным приоритетом для компаний по всему миру остается управление затратами.
Сокращение затрат является основной целью 33% руководителей – на 8 п.п. больше, чем в предыдущем году. На втором месте — рост бизнеса (70% респондентов считают, что у них достаточно ресурсов для инвестиционных проектов). Третье место занимает выработка оптимальной стратегии ценообразования.
В 2024 году компании достигли лишь 40% целевых показателей по сокращению затрат. Основными препятствиями являются организационная культура (ее отметили 69% руководителей) и трудности изменения оргструктуры и процессов (58%). В компании с поддерживающей культурой и гибким управлением эффективность инициатив по сокращению затрат на 11% выше, чем у остальных, пишет BCG.
67% руководителей планируют перенаправить сэкономленные средства на развитие и инновации. 86% компаний, собирающихся инвестировать в 2025 году, намерены вкладываться в генеративный ИИ и аналитические технологии для повышения эффективности. По мнению руководителей, ИИ поможет снизить расходы в обслуживании клиентов (50%), продажах и маркетинге (49%), в финансовых и юридических процессах (47%).
Как показал недавний опрос (https://www.bcg.com/publications/2025/cost-efficiencies-remain-an-executive-priority-in-2025) 570 руководителей высшего звена, проведенный компанией BCG, главным приоритетом для компаний по всему миру остается управление затратами.
Сокращение затрат является основной целью 33% руководителей – на 8 п.п. больше, чем в предыдущем году. На втором месте — рост бизнеса (70% респондентов считают, что у них достаточно ресурсов для инвестиционных проектов). Третье место занимает выработка оптимальной стратегии ценообразования.
В 2024 году компании достигли лишь 40% целевых показателей по сокращению затрат. Основными препятствиями являются организационная культура (ее отметили 69% руководителей) и трудности изменения оргструктуры и процессов (58%). В компании с поддерживающей культурой и гибким управлением эффективность инициатив по сокращению затрат на 11% выше, чем у остальных, пишет BCG.
67% руководителей планируют перенаправить сэкономленные средства на развитие и инновации. 86% компаний, собирающихся инвестировать в 2025 году, намерены вкладываться в генеративный ИИ и аналитические технологии для повышения эффективности. По мнению руководителей, ИИ поможет снизить расходы в обслуживании клиентов (50%), продажах и маркетинге (49%), в финансовых и юридических процессах (47%).
Комментарии:
1. Основной причиной не достижения установленных в компаниях показателей является использование традиционных методов и концентрация усилий на выполнение локальных задач, а не на совершенствование и оптимизацию деятельности всей компании.
2. Главный приоритет – управление затратами не должен быть основным для компаний, а целесообразнее решать вопросы по повышению эффективности ее механизма управления путем применения современных информационных технологий, что позволит не только оптимизировать механизм управления компании для решения стоящих задач, но и снизить затраты.
3. Новый подход к управлению позволяет совершенствовать процессы управления во всех сферах деятельности компании, в том числе позволяет оптимизировать организационную структуру до уровня, позволяющего решать поставленные задачи наиболее эффективным способом.
В чате ТГ «CIO: канал IT руководителей» 07 февраля был опубликован пост «Исследование TAdviser: распределение подходов к автоматизации сервисного менеджмента в российском менеджменте». Приведем некоторые выдержи из него:
ITSM выходит за пределы ИТ: Почему компании всё чаще говорят об ESM, но сталкиваются с реальными трудностями?
Более половины (https://www.tadviser.ru/index) крупных российских компаний внедряют автоматизацию своих сервисных процессов, начиная с ИТ. Всё активнее бизнес смотрит в сторону концепции ESM (Enterprise Service Management), чтобы охватить HR, финансы, логистику и другие ключевые департаменты. Но планы и реализация часто расходятся — многие организации сталкиваются с барьерами, которые мешают достичь результатов.
Более половины (https://www.tadviser.ru/index) крупных российских компаний внедряют автоматизацию своих сервисных процессов, начиная с ИТ. Всё активнее бизнес смотрит в сторону концепции ESM (Enterprise Service Management), чтобы охватить HR, финансы, логистику и другие ключевые департаменты. Но планы и реализация часто расходятся — многие организации сталкиваются с барьерами, которые мешают достичь результатов.
Основные причины трудностей?
- Используемые ITSM-решения не всегда способны поддерживать мультидепартаментные процессы;
- Зависимость от вендора при необходимости или расширения функционала;
- Сопротивление сотрудников из-за сложных интерфейсов и дорогой кастомизации купленной системы.
- Используемые ITSM-решения не всегда способны поддерживать мультидепартаментные процессы;
- Зависимость от вендора при необходимости или расширения функционала;
- Сопротивление сотрудников из-за сложных интерфейсов и дорогой кастомизации купленной системы.
Как решают эту задачу?
Рынок естественно начинает смотреть в сторону ESM-платформ, которые имеют возможность:
• Комплексно автоматизировать все подразделения (IT, HR, финансы, клиентский сервис и др.).
• Дать глубокую кастомизацию под нужды каждого департамента без привлечения вендора.
• Предоставить гибкие инструменты для создания пользовательских интерфейсов.
• Централизовать управление и хранение данных всего предприятия.
• Комплексно автоматизировать все подразделения (IT, HR, финансы, клиентский сервис и др.).
• Дать глубокую кастомизацию под нужды каждого департамента без привлечения вендора.
• Предоставить гибкие инструменты для создания пользовательских интерфейсов.
• Централизовать управление и хранение данных всего предприятия.
Кейсы компаний, сделавших шаг от ITSM к ESM:
Банк с 8000+ сотрудников:
- Переход на российскую платформу за 120 дней;
- Сокращение решения инцидентов на 50%.
- Переход на российскую платформу за 120 дней;
- Сокращение решения инцидентов на 50%.
Сеть из 1900 магазинов:
- Экстренная миграция зарубежной системы за 48 часов;
- Автоматизация для 7500 сотрудников.
- Экстренная миграция зарубежной системы за 48 часов;
- Автоматизация для 7500 сотрудников.
Крупный банк:
- Корпоративный портал для 52+ HR-процессов;
- Сокращение подбора персонала с 30 до 13 дней.
- Корпоративный портал для 52+ HR-процессов;
- Сокращение подбора персонала с 30 до 13 дней.
Комментарии:
1. Как ITSM платформа, фокусирующаяся на конечной цели, которую преследует потребитель IT-услуги, а не на процессах и технологиях, так и ESM платформа, предназначенная для повышения прозрачности и контролируемости IT-услуг, оказываемых для всех подразделений компании, решают локальные задачи для отдельных подразделений и не нацелены на совершенствование и повышение эффективности деятельности всей компании.
2. Автоматизация деятельности каждого подразделения или отдельных задач не тождественна автоматизации деятельности всей компании, так как такой подход не позволяет учитывать вопросы их взаимодействия при выполнении поставленных задач.
3. Подход по принципу автоматизации процессов управления при выполнении задач, которые выполняются сотрудниками компании, позволяет создать механизм управления, обеспечивающий взаимодействие сотрудников различных функциональных подразделений как по вертикали управления в них, так и по горизонтальным связям, т.е. с сотрудниками других подразделений, участвующих в выполнении этих задач.
Необходимо отметить, что такой подход к управлению в организации позволяет разработать специальную программу по управлению, которая может быть использована в любой организации, но для это требуются значительные ресурсы (время, финансы, специалисты).
1. Как ITSM платформа, фокусирующаяся на конечной цели, которую преследует потребитель IT-услуги, а не на процессах и технологиях, так и ESM платформа, предназначенная для повышения прозрачности и контролируемости IT-услуг, оказываемых для всех подразделений компании, решают локальные задачи для отдельных подразделений и не нацелены на совершенствование и повышение эффективности деятельности всей компании.
2. Автоматизация деятельности каждого подразделения или отдельных задач не тождественна автоматизации деятельности всей компании, так как такой подход не позволяет учитывать вопросы их взаимодействия при выполнении поставленных задач.
3. Подход по принципу автоматизации процессов управления при выполнении задач, которые выполняются сотрудниками компании, позволяет создать механизм управления, обеспечивающий взаимодействие сотрудников различных функциональных подразделений как по вертикали управления в них, так и по горизонтальным связям, т.е. с сотрудниками других подразделений, участвующих в выполнении этих задач.
Необходимо отметить, что такой подход к управлению в организации позволяет разработать специальную программу по управлению, которая может быть использована в любой организации, но для это требуются значительные ресурсы (время, финансы, специалисты).
Вы можете принять участие в обсуждении различных вопросов, касающихся управления в организации, на моем ТГ-канале Управление – Новый подход: https://t.me/upravlenie_novyj_podhod/5